Jump to content

CCB TAT 2017


Go to solution Solved by Cookiebean,

Recommended Posts

Posted

Helloo !

 

Quelques questions sur cette annale :

 

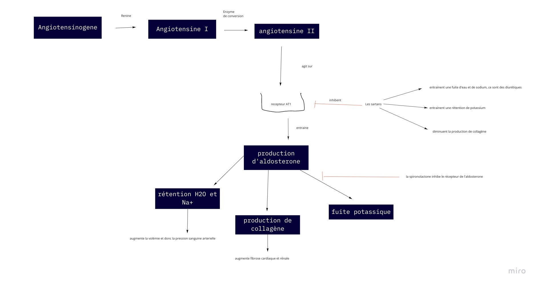
QCM 4D : La spironolactone, un antagoniste des récepteurs de l'aldostérone, diminue la transcription du collagène. --> Comptée VRAI mais pour moi, comme il n'y a plus dimérisation du rcp, alors il n'y a aucune action sur la transcription de collagène. Je chipote un peu mais j'avais mis faux car je pensais qu'elle était entièrement abolie... Je me trompe ?

 

Ensuite est-ce que quelqu'un peut me dire dans quel cours et sur quelle diapo plus précisément on nous parle des sartans et de leur action sur le système rénine-angiotensine (où on voit qu'il sinhibent le rcp 1 de l'angiotensine II un truc comme ça) ? Je le rencontre pas mal en QCMs, je vois vaguement le truc mais je voudrais le visualiser sur la diapo sauf que je ne la trouve pas... SI quelqu'un voit de quoi je parle et peut me l'envoyer... 😍 tu serais mon sauveur (ou ma sauveuse 😛) !

 

QCM 9D : Les récepteurs de D et E (umami) sont des hétérodimères. --> VRAI.

Même problème, décidemment 😅, je ne trouve pas ces rcp dans mes cours, ça ne me dis absolument rien et ça fait 2 fois que je tombe sur cet item... Quelqu'un peut-il me renseigner ?

 

QCM 24E : Les études de mutagenèse ne sont pas toujours terminées avant toute administration à l'homme. --> VRAI, C'est vrai car ils peuvent être effectués pendant la phase I de l'EC mais doivent être obligatoirement fini avant la phase II c'est ça ? Quand on parle des études de mutagenèse, est-ce qu'on considère aussi le test d'Ames qui n'est pas obligatoire... ? Est-ce que lui aussi doit être terminé avant la phase II si on décide de le faire ?

 

Voilà c'est tout ^^ Merci à l'âme charitable qui pourra me répondre 😄

 

 

 

  • Solution
Posted

Coucou!!!

 

Pour la 4D Je pense que meme en administrant beaucoup de spironolactone tu vas pas réussir à entièrement bloquer tout le système de toutes les cellules... 

 

Il parle du système renine angiotensine aldosterone dans le cours sur les récepteurs nucléaires, après il me semble qu'en paces il parle des sartans qu'à l'oral... j'ai mis la diapo sur les récepteurs à l'aldosterone, après peut etre que quelqu'un d'autre a une idée pour où c'est? Si ça existe pas dis le et je te ferai un dessin hahaha

 

Pour la 9D, je t'avoue que moi non plus je vois pas du tout... @Auto-arrosoir @Ilo? Une idée?

 

Pour la 24 E , les tests de mutagénèse, obligatoires ou pas doivent etre finis avant la phase II. Le test d'Ames fait effectivement partie de ces tests.

 

J'espere que c'est clair? Bon courage!!!

 

 

 

Screenshot 2020-05-09 at 8.13.08 PM.png

Screenshot 2020-05-09 at 8.04.47 PM.png

Posted

Trop cool merci pour le schéma !! Je suis persuadé qu'il y a un cours où on le voit dans un encardé en bas d'une diapo, je vais re-chercher mais ton schéma est encore mieux merci beaucoup !

 

Merci aussi pour le reste 🙂 j'attends pour la 9D donc je ne passe pas le sujet en résolu mais merci déjà pour ça ^^

Posted

Saluut !

La diapo sur le système angio-rénine est dans le cours 15 de M. Senard, conceptualisation des médicaments, diapo 16 😄

Join the conversation

You can post now and register later. If you have an account, sign in now to post with your account.
Note: Your post will require moderator approval before it will be visible.

Guest
Reply to this topic...

×   Pasted as rich text.   Paste as plain text instead

  Only 75 emoji are allowed.

×   Your link has been automatically embedded.   Display as a link instead

×   Your previous content has been restored.   Clear editor

×   You cannot paste images directly. Upload or insert images from URL.

  • Recently Browsing   0 members

    • No registered users viewing this page.
×
×
  • Create New...
Radio